Tiny Tinkering
Platform

We are creating platforms that help people solve small-scale problems in their everyday lives. Here, gratification comes not from making something new and remarkable to show off to the world, but in making something unremarkable that nevertheless feels important to an individual or small community. When to water a particular plant, when hot coffee has reached a preferred temperature, when the mail has been delivered, and so on.

We aim for an ecosystem that reduces hardware engineering complexity for small-scale, ubiquitous problems like these. It allows novices to prototype solutions quickly and straightforwardly. Today's "maker" platforms are priced for enthusiasts rather than ordinary people. Our platform needs to be very inexpensive to encourage applications that are never meant to be cherished. A focus on getting something done rather than on doing it.

To contact us, click here.

This research is supported by Intel in the context of the Intel Science and Technology Center for Social Computing.

Hardware

NAME $/1000 MEMORY (KB) RAM (BYTES) PIN COUNT CPU SPEED OSC. SPEED I/O PINS A/D CHANNELS UART SPI I2C
PIC10F200$0.310.37516644MHz40000
PIC10F220$0.340.37516684 MHz, 8 MHz42000
PIC12LF1552$0.493.52568 216 MHz, 32 kHz64111
PIC12F1840$0.78725683232 MHz, 32 kHz64111
PIC16F505$0.481.57214204 MHz120000
ATtiny85$0.7385128208MHz64111

PIC10F200Guide →

The first iteration of our prototyping platform used the PIC10F200 as its microcontroller. The 10F series of chips are the baseline parts from Microchip's line. They have only 6 wired pins, even in the 8-pin dual-inline package version, and have very little capability compared to other, later families. When building a device that explores some of the aesthetic qualities of the Internet of Things, that simplicity becomes an advantage: it allows the entire system to become fathomable, something whose material, memory, and state can "fit" into the mind of the developer.

The 10F200's input has no analog to digital converter (ADC), meaning that the input pins need to be "tuned" to trip analog sensors. This means that rather than having access to the full range of values that the world can present, the microcontroller acts as if the world is binary, like a switch: light sensors are either light enough or dark enough; sound is either present or absent. As far as the system is concerned, a color sensor sees things in literal black and white.

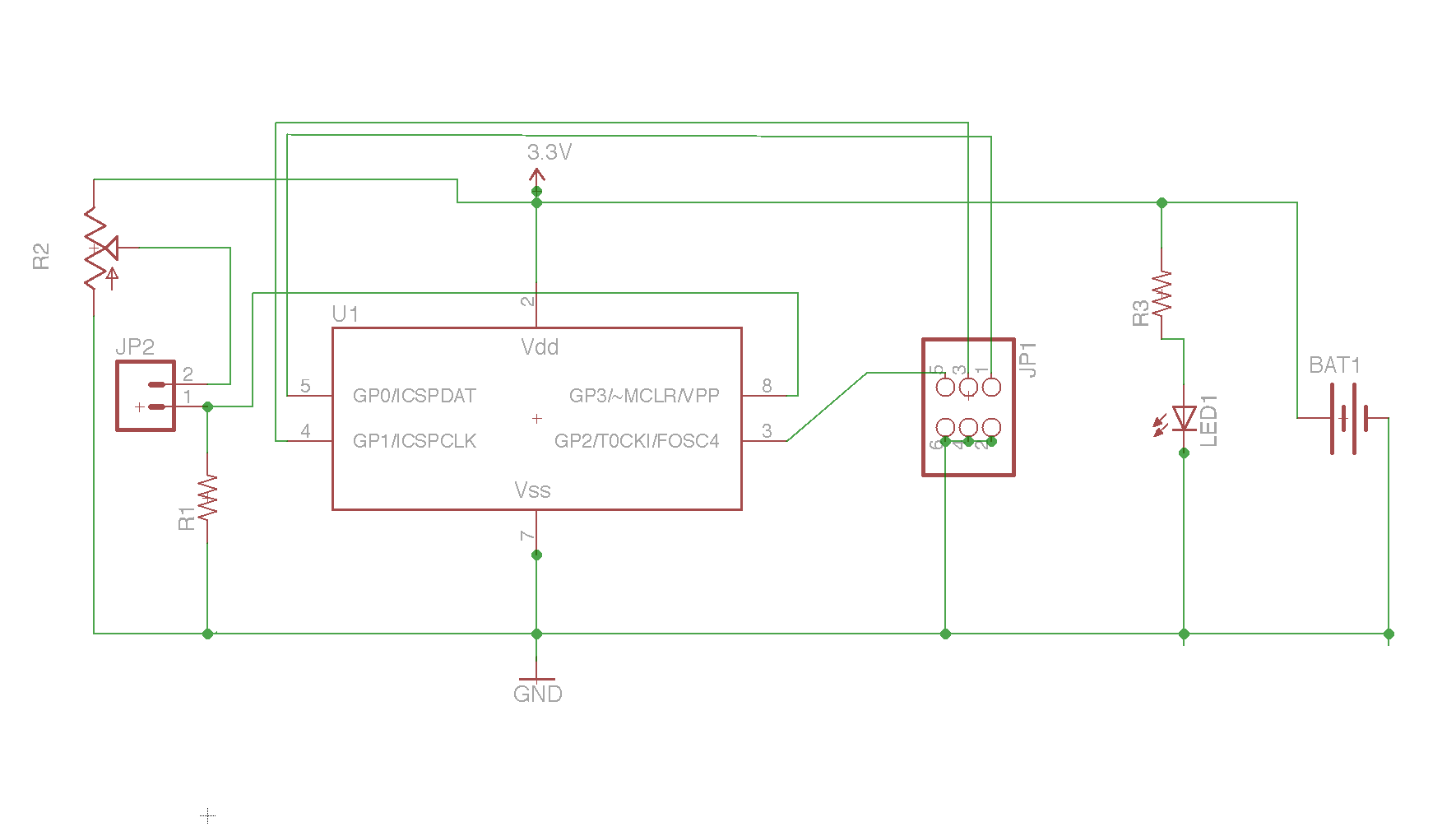
Board Layout

pinsIn it's current version, the platform is really optimized to take in sensor input and turn it into LED output. A sensor's leads go into the GP3 port. The 2-holes are built to take variable resistors best, so orientation becomes irrelevant: power comes from the bottom, signal goes out the top, and there's a pull-down resistor next to the headers. On the other side of the board are the other I/O pins, each paired with a ground pin. This makes it easy to simply plug an LED into an I/O pin pair and get it going with no other effort.

Board Design

These boards were laid out in Eagle, a commercial PCB layout software that is free for educational and other non-profit users to create boards that are under a certain dimensions. To use the files below, download and install Eagle from here.

board schematic board layout

You can download the eagle project files here.

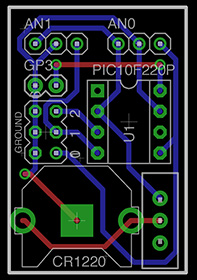
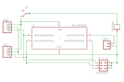
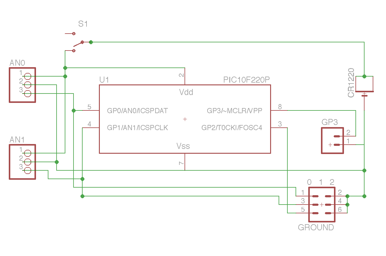
PIC10F220

The second revision of the prototyping boards is based around the PIC10F220. These microcontrollers, like the 10F200, are very basic baseline parts. Unlike that microcotnroller, the 10F220 microcontroller includes two ADCs, meaning that a prototyping board can have two analog inputs.

Board Layout

220_bord

Board Design

These boards were laid out in Eagle, a commercial PCB layout software that is free for educational and other non-profit users to create boards that are under a certain dimensions. To use the files below, download and install Eagle from here.

board schematic board layout

You can download the eagle project files here.

PIC12LF1552

The PIC12LF1552 is a newer chip that, while still quite basic and inexpensive, offers communications protocols that can talk to different microcontrollers and sensors. The Serial Peripheral Interface (SPI) on the 12LF1552 lets us broaden our imagination to include material augmentations that have messages for us, but also for each other. Devices that collude, flock, or ostracize become possible and interesting. More prosaically, SPI connections to parts such as inexpensive radios that create mesh networks.

PIC12F1840

PIC16F505

ATtiny85

Radios

Sensors

Initial versions of our tiny low-cost tinkering platform support different types of input and output, based on standardized sensor connections. We've focused on the cheapest, most minimal hardware components to force ourselves into a very basic mentality, where the microcontroller, electronics, and software become integral part of an elemental tool to examine material properties.

We got the "24-Piece Advanced Sensor Set" from Jameco electronics available here and based our board designs on their connector standards. This kit includes:

Applications

The goal of this work is to develop a way to build infrastructure-less sensing devices that are cheap, ubiquitous, computational material objects—from coffee lids that tell you when your drink is cool enough to consume, to postboxes that make it clear the letter carrier has been by. More specific examples of work we've made are below.

Ripeness Dectector

ripeness 1 ripeness 2

Concrete Jungle is a foraging group that collects fallen fruit from untended trees around Atlanta and donates them to homeless shelters and food banks. As a small nonprofit organization, they have limited manpower to devote to the task. They rely on volunteers to pick and distribute fruit, and interested observers to track of the ripeness of a city's worth of fruit trees.

Alongside developing and refining these concepts for prototypes, we've been revising the prototyping board as we go—adding different microcontrollers, and trying new sensors—and seeing what kinds of new sensing opportunities arise.

Casual foraging will never be automated at scale, so no existing electronic solution is feasible. We're applying our tiny tinkering computer to detect ripening fruit and visually signal to passers by that the fruit on a tree is ready to be collected. Our prototype takes a combination humidity and temperature sensor and places it in a Tyvek bag to monitor the progress of fruit as it grows.

Noise Illuminator

noise 1 noise 2

For residents of urban spaces, noise is one of the paramount concerns impacting quality of life. Even something as ubiquitous as traffic can be as loud as an alarm clock. The Noise Illuminator provides visual feedback on noise pollution in a community. The system monitors noise in its surrounding. It signals community members when volume surpasses a set level by lighting LEDs inside a cube that fades over time.

In the future, devices like this could be used to signal noise to IR-sensitive cameras: increasingly-pervasive urban surveillance systems don't take into account aspects of lived experience like noise, focusing instead on the kind of information that can most easily be gleaned from visual imagery. IR LEDs are invisible to people, but can be detected by cameras, making visible to surveillance environmental factors that are often overlooked.

Plant Moisture

plant

This prototype intermittently samples soil moisture. Above a certain amount of moisture, the system doesn't do anything: the plant's needs are met. Below a certain level, the device would slowly flash yellow, indicating that the plant is beginning to encounter problems. Even below that level of moisture—and all the way down to none at all—the system would slowly flash a red LED, letting the plant's human caretaker know of its dire predicament. In providing a visual indicator that the plant needs to be watered, our main goal was not to annoy the user. Slow, intermittent sensing allows us to not only use less battery power in registering the current moisture levels, but also provides us with aslow, unobtrusive blink that is useful for conveying information that is less than mission-critical.

Creative Commons License
This work is licensed under a Creative Commons Attribution-ShareAlike 3.0 Unported License.